EMUS-Wandler zum Generieren und Empfangen von Transversal-Ultraschallwellen
An electro-magnetic acoustic transducer S7692 for the couplant-free transmitting and receiving ultrasonic shear waves can be used for thickness measurements by A1270 EMAT.
The following ACS instruments can drive the transducer:
| Transducer type | EMAT |
| Type of generated wave mode: | Shear wave, radial polarization |
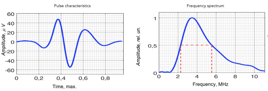
| Nominal frequency | 3 MHz |
| Effective aperture diameter | 10 mm |
| Inspection range | 1 to 100 mm |
| Lift-off / through-coating thickness | up to 1 mm |
| Extended operating temperature range | -20 to 60 °C |
| Overall dimensions: | 35x58 mm |
| Cable length: | Up to 3.000 mm |
| Weight | 255 g |
Acoustic Control Systems – ACS Group – Established in 1991 – is the International Provider of Innovative Ultrasonic Testing Equipment and Professional Inspection and Engineering Services.
The definitive distinction of ACS products is their high technological level and ease of use, matching the requirements of professional users in a wide range of practical applications. The main goal of our instruments is to reach top technical characteristics by affordable costs in combination with the perfect warranty service and methodical support of our customers.
More than 30 years of in-field testing experience in combination with scientific signal and image processing techniques and modern manufacturing processes by using the best components available on the market allow ACS to be always technologically one step ahead of competitors.
Your email address will not be published. Required fields are marked *
Ein Angebot bekommen