Low-frequency ultrasonic transducer for transmitting and receiving the longitudinal ultrasonic waves
A general-purpose ultrasonic transducer S3745 can be applied for ultrasonic testing of various materials and products to detect material flaws using transmitting and receiving ultrasonic longitudinal waves. The transducer can be used as a part of ultrasonic low frequency flaw detectors in pulse-echo mode or ultrasonic pulse velocity testers in through-transmission mode.
The transducer can be driven by following ACS instruments:
| Type of transducer | Piezoelectric, single crystal |
| Type of generated wave mode | Longitudinal |
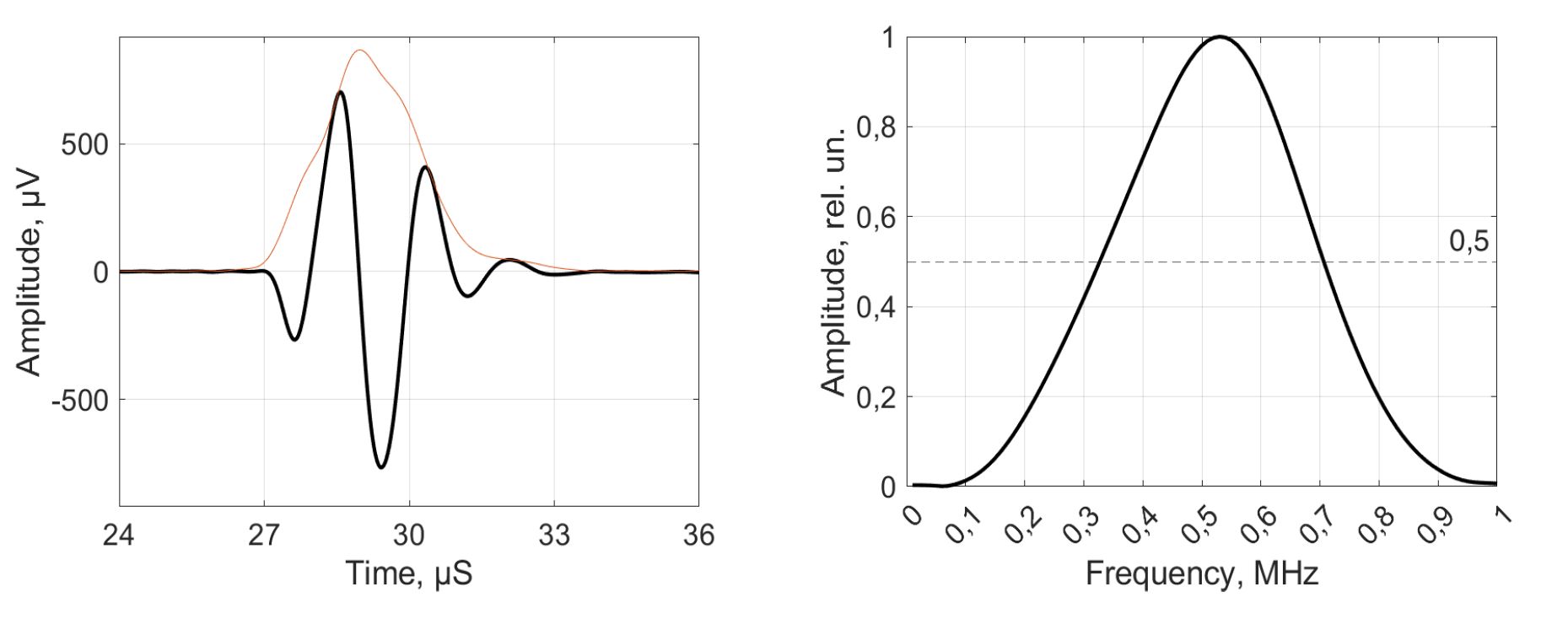
| Nominal frequency | 500 kHz |
| Effective aperture | 30 mm |
| Delay time in transducer protector | 0.1 µs |
| Piezo-element electric capacity | 9.800 ± 2.000 pF |
| Maximum excitation pulse voltage, V | ± 200 V |
| Operating temperature range | –20...+50°C |
| Connector type | LEMO00.250 |
| Overall dimensions | 36.5 х 40 mm |
| Weight | 220 g |

Acoustic Control Systems – ACS Group – Established in 1991 – is the International Provider of Innovative Ultrasonic Testing Equipment and Professional Inspection and Engineering Services.
The definitive distinction of ACS products is their high technological level and ease of use, matching the requirements of professional users in a wide range of practical applications. The main goal of our instruments is to reach top technical characteristics by affordable costs in combination with the perfect warranty service and methodical support of our customers.
More than 30 years of in-field testing experience in combination with scientific signal and image processing techniques and modern manufacturing processes by using the best components available on the market allow ACS to be always technologically one step ahead of competitors.
Your email address will not be published. Required fields are marked *
Ein Angebot bekommen